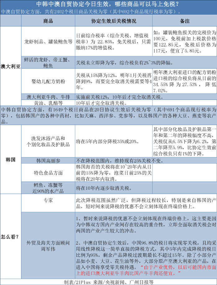
中國日報網12月20日綜合 從今天(20日)開始,中國與韓國、中國與澳大利亞自由貿易協定正式生效,首次降稅也隨之而來,而且11天后,也就是2016年1月1號將實施第二次降稅。
年底到明年將迎來兩次關稅調整,哪些商品可以馬上免稅?元旦在即,澳大利亞、韓國商品是不是可以大肆買買買了?詳情請看下表。

中國面臨的機遇與挑戰
中韓、中澳自貿協定實施對中國的企業將帶來哪些機遇和挑戰?
中國之聲《全球華語廣播網》援引中國國際問題研究院副研究員王震宇的觀點認為,中澳自貿區對中國的企業,原材料的進口、農產品的關稅肯定是下降的。所以進口是促進作用,對我們制造業的出口很明顯。決定了自貿區的對中國企業帶來的機會,相應的也有一些產業的競爭性的部門。比如說澳大利亞的農產品強大,相應的我們的農牧產品也可能會受到一定程度的沖擊,但是這個沖擊應該是比較有限的,因為我們整體的需求量還是比較大的。中韓自貿區也是一樣,中、韓兩國企業的合作是一種利好。因為雙方盡管開放的幅度不大,但是這個量很大,因為雙方的貿易量很大,所以它的絕對值是很高的,這對中韓兩國這種企業都是一個共同的利好。挑戰如果是來自于這一方面的考慮,中韓在全球價值鏈上位置靠得比較近,韓國比我們高那么一點,對制造業可能形成某種程度上的壓力,我們當然也是比較謹慎,所以這就是為什么是85%開放度的原因。目前來講就中國的企業,我們的發展方向在全球價值鏈上往上爬,首先與比較靠近的經濟體進行競爭,然后在競爭當中尋求產業的升級,這是一個很好的戰略,循序漸進。然后跟比我們經濟比較水平稍微高一些的經濟體國家進行合作,通過這種合作和競爭關系,逐步抬高我們在全球經濟價值鏈上的位置,這是一個很好的嘗試。
(綜合央視新聞、廣州日報、21世紀經濟報道、央廣網等報道)
